Irish Left Archive
@ila@leftarchive.ieDigital collection of political material from the Irish Left.
#Ireland #Politics #History #Activism #IrishLeftArchive #SnapshotsOfPoliticalAction
        @ila@leftarchive.ie
        In reply to this post
And a reminder that the code that generates the timeline is open source if anyone wants to reuse it for a similar project: https://git.aonghus.org/aonrud/Timeline.js
Timeline.js
Git[>

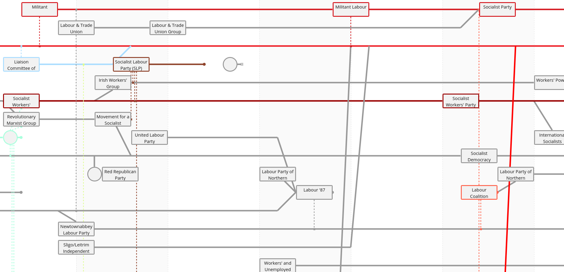
A small update to our Timeline of the Irish Left today, to reflect the recent relaunch of the International Marxist Tendency (IMT) as the Revolutionary Communist International (RCI) and the consequent renaming of the Irish section, the Revolutionary Communists of Ireland.
The timeline aims to show the history of left parties and organisations in Ireland. If you spot any errors or omissions or have any suggestions, please get in touch!
https://www.leftarchive.ie/page/timeline-of-the-irish-left/#find-RCI
#Ireland #Politics #History RevolutionaryCommunistInternational #RevolutionaryCommunistsOfIreland #IrishLeft
Timeline of the Irish Left
Irish Left Archive[>