Back Showing posts tagged #irishleft
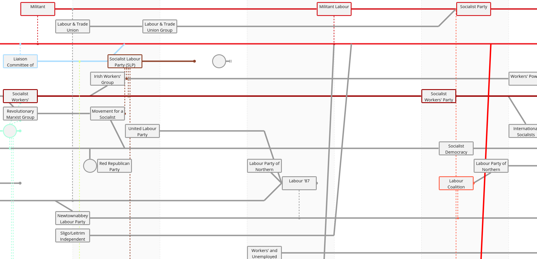
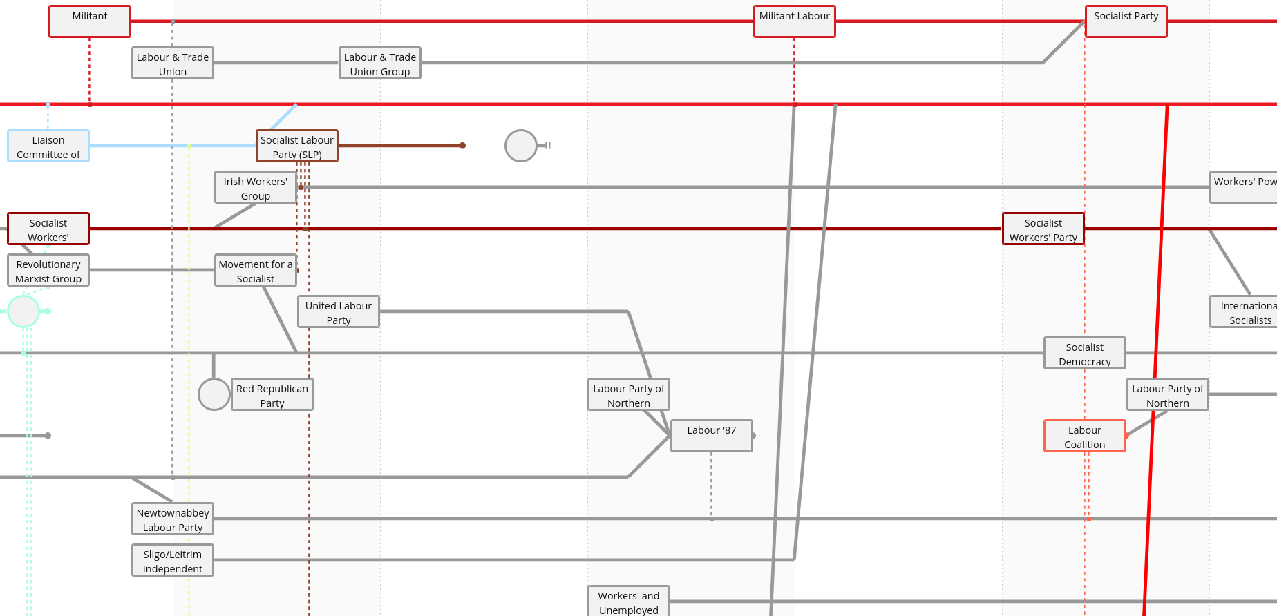
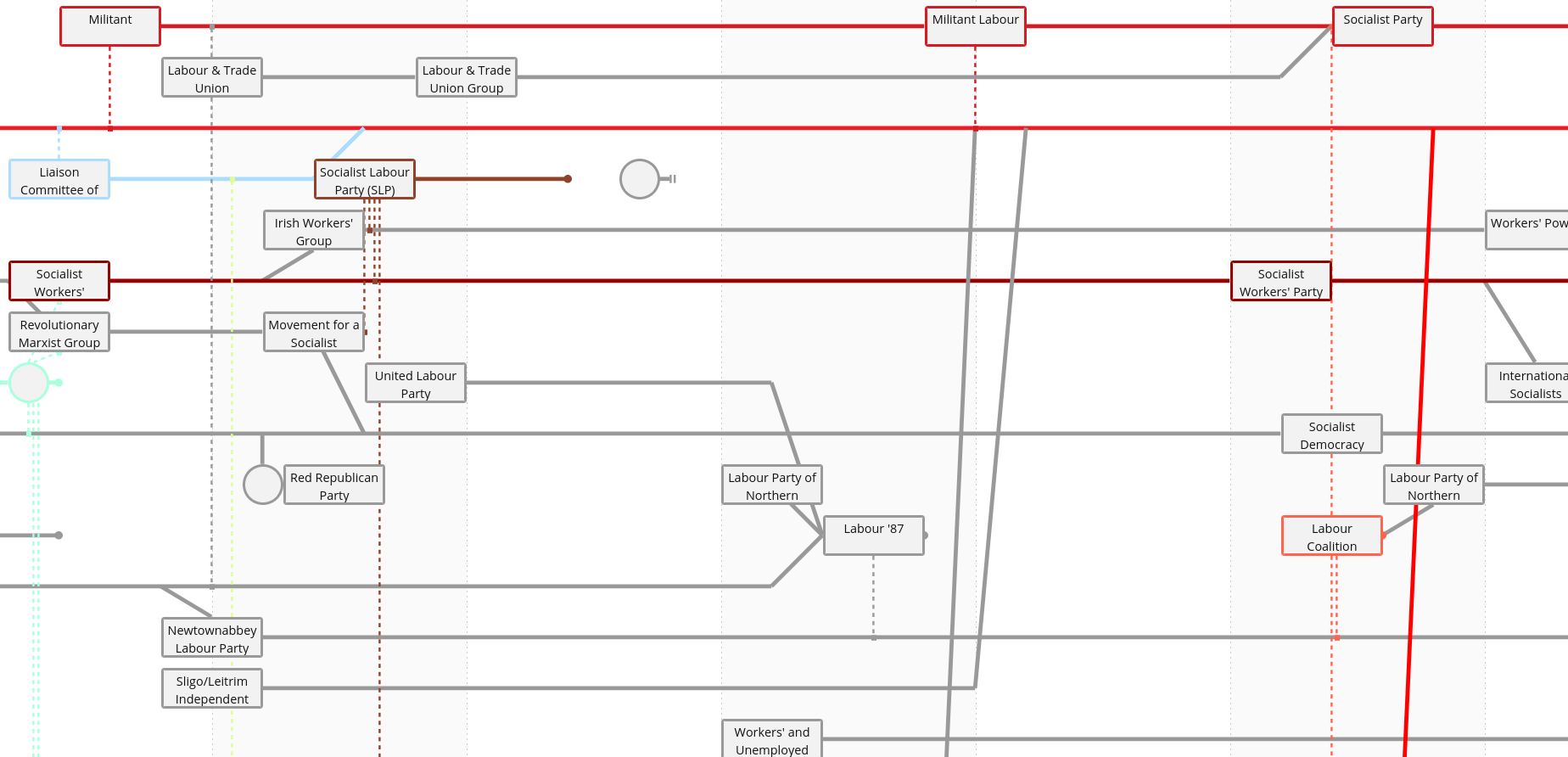
A small update to our Timeline of the Irish Left today, to reflect the recent relaunch of the International Marxist Tendency (IMT) as the Revolutionary Communist International (RCI) and the consequent renaming of the Irish section, the Revolutionary Communists of Ireland.
The timeline aims to show the history of left parties and organisations in Ireland. If you spot any errors or omissions or have any suggestions, please get in touch!
https://www.leftarchive.ie/page/timeline-of-the-irish-left/#find-RCI
#Ireland #Politics #History RevolutionaryCommunistInternational #RevolutionaryCommunistsOfIreland #IrishLeft
Timeline of the Irish Left
Irish Left Archive[>
New document:
ARC Statement, from the Anti-Racism Campaign (ARC), 1998 c.
ARC Statement (1998 c.) — Anti-Racism Campaign
Irish Left Archive[>
A cartoon from the first issue of Class War in Ireland on Trade Union officials.
Class War in Ireland, some of whose founders had been involved in Class War in the UK, had a short-lived existence in the early 1990s.
In the latest episode of the Irish Left Archive Podcast (@ILAPodcast@podcast.leftarchive.ie), we talk to former Republican Sinn Féin President Des Dalton about his political background, Republicanism, Internationalism and the Left.
#IrishPodcasts #Podcast #RepublicanSinnFéin #Republicanism #IrishLeft
"Defence Tactics for Demonstrators"
A 1969 article from United Irishman, newspaper of Sinn Féin, outlines advice for protests and dealing with police.
One tip suggests: "Isolated policemen [are] to be well taken care of and are NOT to be molested apart from having their braces removed. A trousers ready to fall down is the best safeguard against further rioting by a policeman."
You can read the full article here: https://www.leftarchive.ie/document/289/
#Protest #Activism #IrishLeft #IrishHistory #IrishPolitics #UnitedIrishman #SinnFéin
The United Irishman, Vol. 23, No. 3 (1969) — Sinn Féin [Pre 1970]
Irish Left Archive[>
New document:
Barricade Bulletin, No. 10, 2020.
Produced by the Derry Anarchist Collective, Barricade Bulletin takes its name from the 1969 Derry paper.
https://www.leftarchive.ie/document/6506/
#IrishPolitics #IrishLeft #DerryAnarchistCollective #BarricadeBulletin #Anarchism #Derry
Barricade Bulletin, No. 10 (2020) — Derry Anarchist Collective
Irish Left Archive[>
#OnThisDay 28th May 1912, the Irish Labour Party was founded by James Connolly, James Larkin and William O'Brien as the political arm of the Irish Trades Union Congress (ITUC).
Labour
Irish Left Archive[>
Published #OnThisDay 24th May 1967:
"New Student Movement Formed" – the first issue of The Irish Student, from the Irish Student Movement (ISM).
The ISM was linked to the Internationalists, later the Communist Party of Ireland (Marxist-Leninist), and active in the late 1960s and early 1970s in various colleges and educational establishments across Ireland.
https://www.leftarchive.ie/document/297/
#OTD #IrishLeft #IrishPolitics #IrishHistory #CPIML #Maoism #IrishStudent
The Irish Student, No. 1 (1967) — Irish Student Movement
Irish Left Archive[>
New document:
The Starry Plough, No. 7, 1989.
From the Irish Republican Socialist Party (IRSP).
The Starry Plough, No. 7 (1989) — Irish Republican Socialist Party
Irish Left Archive[>
New document:
Public Talk: Éirígí – 15 Years On & The Fight For a New Republic
A poster for an Éirígí 15th anniversary event in 2021.
Public Talk: Éirígí – 15 Years On & The Fight For a New Republic (2021) — Éirígí
Irish Left Archive[>
#OnThisDay 4th May 1986:
The Hillsborough Agreement: The text of the Bobby Sands Commemorative lecture given by Danny Morrison in Twinbrook, Belfast on Sunday 4th May 1986
The Hillsborough Agreement (1986) — Sinn Féin
Irish Left Archive[>
#OnThisDay 3rd May 1979, the SDLP manifesto for the Westminister elections.
SDLP Election Manifesto, Westminster Election, 1979 (1979) — Social Democratic and Labour Party
Irish Left Archive[>
Solidarity on International Workers Day!
Here are some documents from the Irish left marking #IWD / #MayDay in our collection.
On This Day, 1st May
Irish Left Archive[>
New document:
Socialist Republic, November 1977.
Paper of the Movement for a Socialist Republic.
https://www.leftarchive.ie/document/6414/
#IrishLeft #SocialistRepublic #MovementForASocialistRepublic #Trotskyism #FourthInternational
Socialist Republic, November 1977 (1977) — Movement for a Socialist Republic
Irish Left Archive[>
You can also find an overview of material on abortion, contraception and reproductive rights on our website here: https://www.leftarchive.ie/collection/2041/
#IrishLeft #IrishHistory #Abortion #ReproductiveRights #Contraception #Repeal
Document Collection: Abortion and reproductive rights
Irish Left Archive[>
This article can be read in issue 2 of Z Magazine on our website:
Z Magazine, No. 2 (1989)
Irish Left Archive[>
"And Still They Fight To Survive"
An article from Z Magazine in 1989 outlines the history and then status of state restriction of access to contraception.
New document:
Militant, No. 247.
The final issue of Militant, as they transitioned to The Socialist Party in 1996.
Militant, No. 247 (1996) — Socialist Party
Irish Left Archive[>
Published #OnThisDay, 20th April 1985:
"Celebrate May Day!" "Farewell Comrade Enver!"
Voice of Revolution, from the Communist Party of Ireland (Marxist-Leninist), on annual May day celebrations and the death of Albanian leader Enver Hoxha, whom the CPIML supported in the Sino-Albanian split.
Voice of Revolution (Marxist-Leninist Weekly), Vol. 9, No. 13 (1985) — Communist Party of Ireland (Marxist-Leninist)
Irish Left Archive[>
A cartoon highlighting church hypocrisy on abortion.
The cartoon accompanied an article asking readers to vote No in the 1983 eighth amendment referendum, from Women's View.
#IrishLeft #IrishHistory #IrishPolitics #WomensView #Repeal #EighthAmendment #AbortionRights
