Two unconnected later groups, active in the late 1960s and early 70s, also had the name Saor Éire.
One was a Republican "urban guerilla" group formed by former IRA members and Trotskyists, also known as the Saor Éire Action Group. It was involved in a number of bank robberies to fund arms purchases in the late 60s. By 1975 it had dissolved.
Their manifesto, reportedly printed by Peter Graham using the presses of Red Mole in London (the publication of the International Marxist Group), is available in the archive here: https://www.leftarchive.ie/document/1712/
#SaorÉire #RedMole #InternationalMarxistGroup #IMG #IrishLeftArchive
Saor Éire Manifesto (1971) — Saor Éire [1967]
Irish Left Archive[>
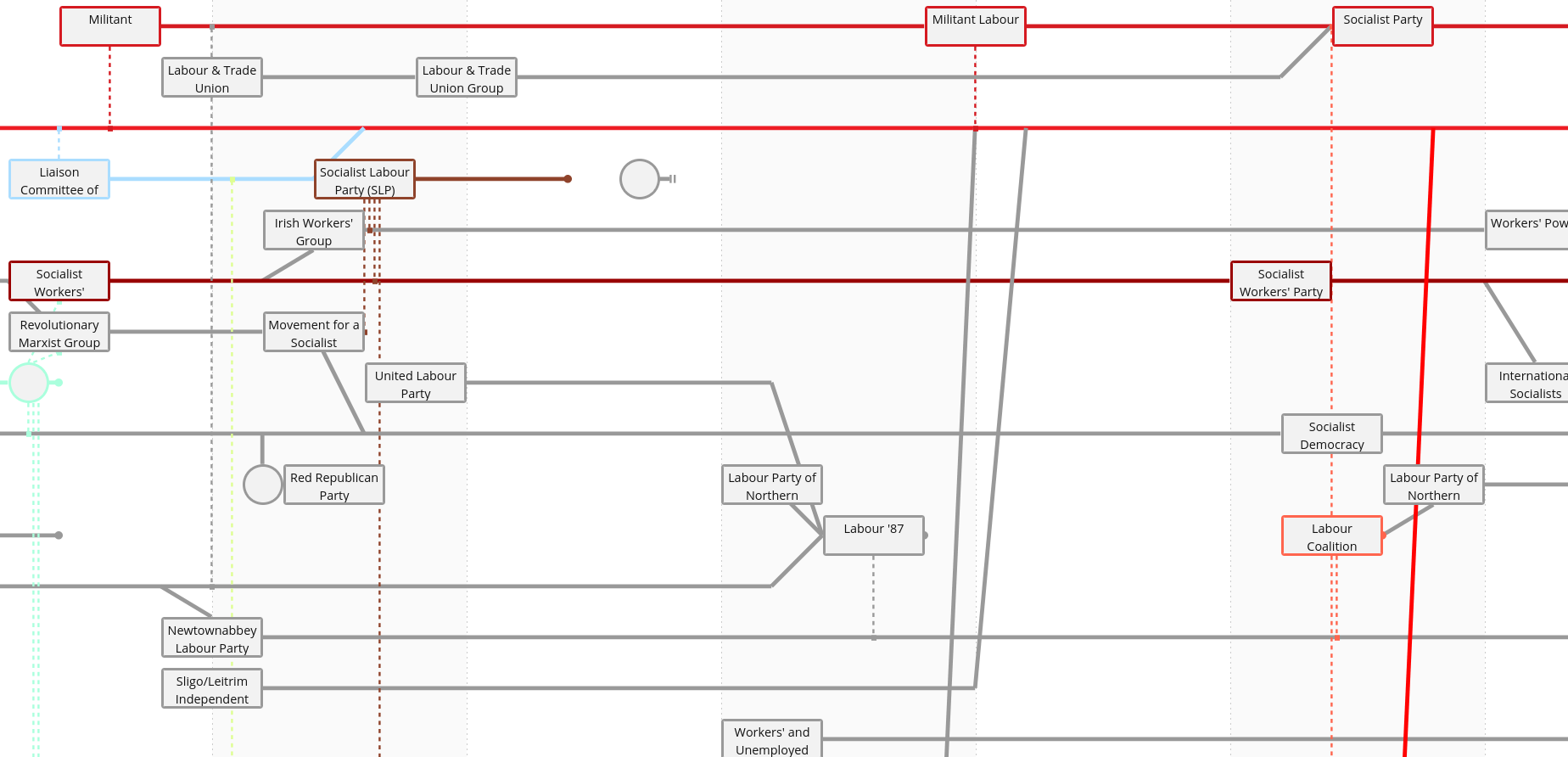
Our Timeline of the Irish Left details the associations between each of these groups.
Saor Éire (1931): https://www.leftarchive.ie/page/timeline-of-the-irish-left/#find-SE31
Saor Éire (Cork): https://www.leftarchive.ie/page/timeline-of-the-irish-left/#find-SECork
Saor Éire Action Group: https://www.leftarchive.ie/page/timeline-of-the-irish-left/#find-SE
Timeline of the Irish Left
Irish Left Archive[>

The Draft Constitution and Rules of Saor Éire: https://www.leftarchive.ie/document/6252/
Saor Éire was a short-lived left Republican and communist organisation founded by members of the IRA in 1931. Notable among its founders were Peadar O’Donnell, Frank Ryan and George Gilmore.
It brought together members of the Revolutionary Workers’ Groups (RWG), which was chiefly Dublin-based, and the Irish Working Farmers’ Congress (IWFC), which had been established by O’Donnell in 1930 and was associated with Krestintern, the Peasants International.
#IrishLeftArchive #SaorÉire #IrishWorkingFarmersCongress #RevolutionaryWorkersGroups
Saor Éire: Draft Constitution and Rules (1931) — Saor Éire [1931]
Irish Left Archive[>