Until We Fall: Long Distance Life on the Left, with Helena Sheehan
đïžNew podcast episode!
We talk to Professor Helena Sheehan about her book, *Until We Fall: Long Distance Life on the Left* and her experiences as an activist on the Left since the 1960s.
New document:
Resistance, No. 17, Spring 2013.
Resistance was published by the Irish Socialist Network (ISN).
https://www.leftarchive.ie/document/7406/
#Ireland #Politics #History #IrishSocialistNetwork #Resistance
Resistance, No. 17 (2013) â Irish Socialist Network
Irish Left Archive[>
New document:
The United Irishman, March 1971.
Newspaper of Official Sinn Féin.
https://www.leftarchive.ie/document/7400/
#Ireland #Politics #History #OfficialSinnFéin #UnitedIrishman
The United Irishman, Iml. 25, Uimh. 3 (1971) â Sinn FĂ©in [Official]
Irish Left Archive[>
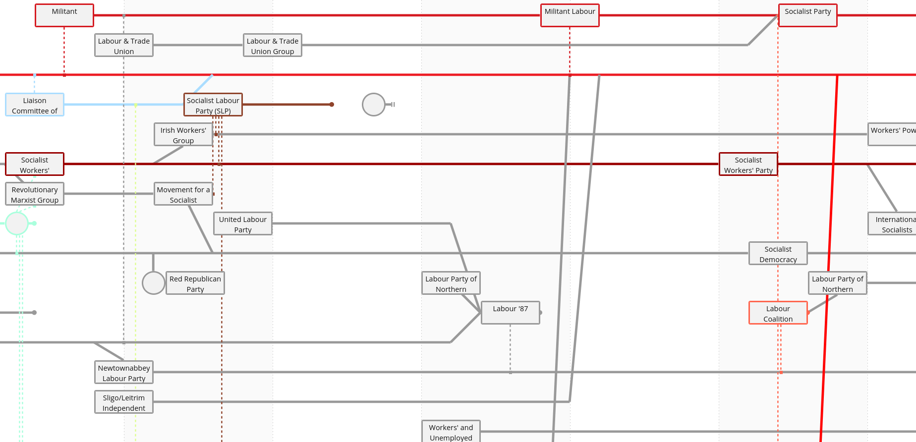
A small update to our Timeline of the Irish Left today, to reflect the recent relaunch of the International Marxist Tendency (IMT) as the Revolutionary Communist International (RCI) and the consequent renaming of the Irish section, the Revolutionary Communists of Ireland.
The timeline aims to show the history of left parties and organisations in Ireland. If you spot any errors or omissions or have any suggestions, please get in touch!
https://www.leftarchive.ie/page/timeline-of-the-irish-left/#find-RCI
#Ireland #Politics #History RevolutionaryCommunistInternational #RevolutionaryCommunistsOfIreland #IrishLeft
Timeline of the Irish Left
Irish Left Archive[>
New documents:
Recent campaign stickers from ĂirĂgĂ:
40 Years on we remember the ten: https://www.leftarchive.ie/document/7381/ End Direct Provision: https://www.leftarchive.ie/document/7382/ TĂr Gan Teanga, TĂr Gan Anam: https://www.leftarchive.ie/document/7383/ #TrackTheVultures: https://www.leftarchive.ie/document/7384/
End Direct Provision! TĂĄ Domhain Eile i nDĂĄn DĂșinn! (2018 c.) â ĂirĂgĂ
Irish Left Archive[>
New document:
The Irish People, 13th July 1973.
Newspaper of Official Sinn Féin and later the Workers' Party.
https://www.leftarchive.ie/document/7368/
#Ireland #Politics #History #OfficialSinnFéin #TheIrishPeople
The Irish People, Vol. 1, No. 11 (1973) â Sinn FĂ©in [Official]
Irish Left Archive[>
New document:
"The Southern Bank Robbery"
Resistance, No. 11, Spring 2010.
Resistance was produced by the Irish Socialist Network (ISN).
https://www.leftarchive.ie/document/7357/
#ireland #history #politics #resistance #IrishSocialistNetwork
Resistance, No. 11 (2010) â Irish Socialist Network
Irish Left Archive[>
Published #OnThisDay, 27th August 1974:
An Analysis of the Significance of the Ulster Workersâ Strike, May 14th-30th, 1974
Published by the "Necessity for Change Institute of Anti-Imperialist Studies", part of the Communist Party of Ireland (Marxist-Leninist) (CPI(ML)).
https://www.leftarchive.ie/document/1822/
#Ireland #Politics #History #CPIML #Maoism #UlsterWorkersCouncilStrike
An Analysis of the Significance of the Ulster Workersâ Strike, May 14th-30th, 1974 (1974) â Necessity for Change Institute of Anti-Imperialist Studies
Irish Left Archive[>
New episode of the Irish Left Archive Podcast:
We talk to Dr. Marisa McGlinchey about her book, Unfinished Business: the politics of âdissidentâ Irish republicanism.
You can follow the podcast on the Fediverse @ILAPodcast@podcast.leftarchive.ie
#Ireland #Politics #History #Republicanism #Podcasts #IrishPodcasts
Unfinished Business: The Politics of 'Dissident' Irish Republicanism, with Marisa McGlinchey
đïžNew episode!
We talk to Dr. Marisa McGlinchey about her book, Unfinished Business: the politics of 'dissident' Irish republicanism.
Published #OnThisDay, 25th August 1969:
Barricades Bulletin, Special Edition
Barricades Bulletin was produced by the Young Socialists youth wing of the Derry Labour Party.
https://www.leftarchive.ie/document/423/
#OTD #Ireland #History #Politics #BarricadesBulletin #YoungSocialists #DerryLabourParty
Barricades Bulletin, Special Edition (1969) â Young Socialists [DLP]
Irish Left Archive[>
New document:
Yellow Unions in Ireland and Other Articles, by James Connolly.
Published in 1968 by the Irish Communist Organisation as part of their series, "Connolly's Suppressed Articles"
https://www.leftarchive.ie/document/7343/
#Ireland #History #Politics #JamesConnolly #IrishCommunistOrganisation
Yellow Unions in Ireland and Other Articles (1968) â Irish Communist Organisation
Irish Left Archive[>
New document:
"No to Tory / Fine Gael "fit to work" programme for the sick & disabled"
A poster from the Anti-Austerity Alliance, circa 2015.
No to Tory / Fine Gael "fit to work" programme for the sick & disabled (2015 c.) â Anti-Austerity Alliance
Irish Left Archive[>
Published #OnThisDay, 11th of August 1994:
"25 Years On â We Shall Overcome"
An Phoblacht, newspaper of Sinn Féin.
An Phoblacht Republican News, Iml. 16, Uimh. 32 (1994) â Sinn FĂ©in
Irish Left Archive[>
#OnThisDay, 9th of August 1971, internment was re-introduced in the North with a large wave of arrests and imprisonments in dawn raids. Aimed at weakening the IRA, 342 people were arrested in the initial action, all from Nationalist or Republican backgrounds. Several days of violence and protest followed immediately afterwards.
https://www.leftarchive.ie/calendar/on-this-day/08/09/#event-5734
On This Day, 9th August
Irish Left Archive[>
New document:
"No War But The Class War!"
The Starry Plough, October 2001. Newspaper of the Irish Republican Socialist Party (IRSP).
Starry Plough, October 2001 (2001) â Irish Republican Socialist Party
Irish Left Archive[>
New document:
Resistance, No. 4, January/February 2008.
Magazine of the Irish Socialist Network (ISN).
https://www.leftarchive.ie/document/7304/
#Ireland #Politics #History #IrishSocialistNetwork #Resistance
Resistance, No. 4 (2008) â Irish Socialist Network
Irish Left Archive[>
Published #OnThisDay 27th July 1974:
Workers Weekly, from the Workers' Association.
The Workers' Association was established in 1972 by the British & Irish Communist Organisation (BICO).
https://www.leftarchive.ie/document/311/
#OTD #Ireland #History #Politics #WorkersWeekly #WorkersAssociation #BICO
Workers' Weekly, Vol. 2, No. 8 (1974) â The Workers' Association
Irish Left Archive[>
New document:
Then & Now Tour 2023 / Anois Agus An Uair Ăd Camchuairt 2023
From the Industrial Workers of the World Ireland.
Then & Now Tour 2023 / Anois Agus An Uair Ăd Camchuairt 2023 (2023) â Industrial Workers of the World Ireland
Irish Left Archive[>

Irish Left Archive